温馨提醒

您即将离开北京市人力资源和社会保障局网,进入北京政务服务网。

关闭   点击进入  

温馨提醒

您访问的链接即将跳转到首都之窗个人中心,如需办理人社业务请登录 个人办事法人办事

关闭   点击进入首都之窗“访问我的专属空间”        

温馨提醒

您即将离开北京市人力资源和社会保障局网,进入北京政务服务网。

关闭   点击进入  

温馨提醒

您即将离开北京市人力资源和社会保障局网,进入北京政务服务网。

关闭   点击进入  
当前位置:首页 > 业务频道 > 北京市人力社保服务规范(2.0版) > 人事人才 > 职业技能培训及职业能力鉴定

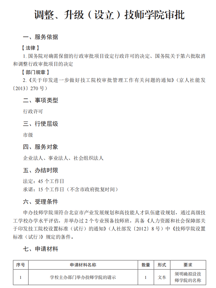
调整、升级(设立)技师学院审批

字体大小:
分享

微信公众号

官方微博

关于我们-   法律声明-   网站地图-   建议征集

政策咨询服务热线 12333

主办:北京市人力资源和社会保障局承办:北京市人力资源和社会保障局大数据中心

政府网站标识码:1100000062京公网安备:11040102700143ICP备案序号:京ICP备05056884号